2020年2月24日是调教小说
线上教学的第一天,调教小说
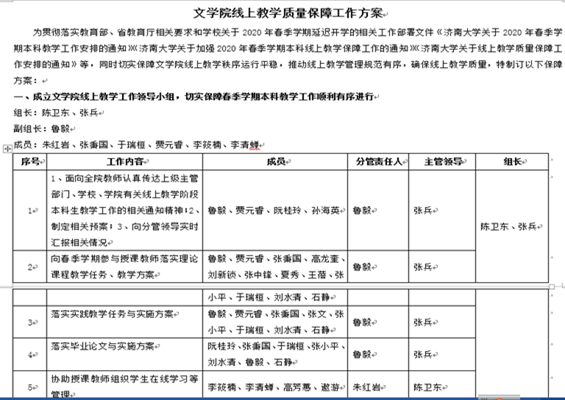
共开设课程24门,涉及授课教师24位。学院领导高度重视2020年春季学期线上教学工作的开展,第一时间成立了以院党委书记陈卫东、院长张兵为组长,分管教学工作院长助理鲁毅为副组长的线上教学工作领导小组,及时制定各项预案,组织与引导广大师生熟悉各类网络教学平台与智慧教学软件的使用与操作,严格落实教学任务,发挥学院教学督导委员会“以督促导、以导带督、督导结合、重在指导”的功能,对授课教师予以指导与帮助,确保2020年春季本科教学工作有序进行。

学院教师在开学前期做了大量的准备工作,包括参加线上授课培训学习、研讨与论证教学方案、与学生积极沟通交流、做好多种预案等。经过缜密筹备,开学第一天的线上教学工作按照教学计划顺利开展,并获得了学生的好评。
教师们在授课前,通过授课QQ群或微信群,确保学生按时上课,详细告知学生线上授课规范,以及授课方案及备用方案等。

在教学过程中,教师们根据课程性质、教学内容,以及学情分析等,选择适合自己的线上教学方式,并根据实际,灵活调整授课方式,确保线上教学有序开展。
广播电视学教研室的孙佳祺老师利用“腾讯课堂平台”为广告1801-02班的学生讲授了《非线性编辑》课程。孙老师原计划线上第一课使用“雨课堂”进行教学,但遭遇网络拥堵现象,导致视频直播和语音直播等无法开启,平台无法正常使用,遂采用备用方案“腾讯课堂”平台进行授课。孙老师讲述:“教师在电脑下载电脑版腾讯课堂安装即可,开启课堂后,可将课堂链接由QQ群发送给班级同学。学生无需下载,直接从链接进入课堂,手机或电脑均可。直播过程中可采用视频直播或者语音直播,可以分享教师屏幕,可以单独分享授课PPT画面及教师电脑内的视频资源,直播PPT和教师画面、语音非常流畅,只有视频播放略有卡顿,但仍然可以正常播出。学生可以在课堂上打卡签到,讨论区回答教师提出的问题进行讨论,教师屏幕可以用画笔进行重点标注,使用效果非常好。课程结束后,24小时内将生成回放,学生可再次从链接进入课堂查看回放内容。总体来说,今天的《非线性编辑》课程,学生反馈良好,无闪退,无登录失败,63位同学全部在线。”


广告学教研室的刘水清老师为广告1701-02 班学生讲授了《广告媒体研究》课程。刘老师讲述自己的授课体验:“今天我一直用的钉钉视频会议,感觉交互性很好,操作也简单,同学们普遍反映很少出现卡顿现象。钉钉视频会议可以作为老师们的备选方案。”

古代文学教研室的常昭老师为中文1905-06班的学生讲授了《古代文学》课程。常老师使用了笔记本电脑上的QQ群视频工具,通过开启摄像头,与学生分享屏幕上的ppt,边播放边讲解,同时利用手机QQ群与学生进行文字交流。虽然在授课过程中,有两次网络中断,但通过及时调整设备,重新使用视频分享屏幕,从而顺利完成教学。针对QQ视频直播功能,常老师提出了好的建议:“最好是电脑与手机分别登录QQ,一边与学生联络,一边演示PPT课件。事先可以把上课所需要的PPT、视频、图片等准备好,放在电脑桌面上随时调用,这样会节省时间。”此外,在线上教学中,常老师还与学生分享了制作思维导图的学习方法,并布置给学生每学完一个章节做一次思维导图,每个小组讨论总结之后,选出最佳者上交,并给出相应的成绩,大大活跃了学生的积极性,有效地提升了在线教学质量。

汉语教研室的高龙奎老师为汉语1801-02班的学生讲授了《古代汉语》课程。高老师讲:“为了响应停课不停教,我们教研室假期就一直通过QQ直播等方式召开研讨,大家积极探讨线上教学方式,不断与学生沟通,调试直播方式。最终选择QQ直播、腾讯会议等方式作为线上教学的主要手段。今天正式开课了,我们也荣幸的成为主播,演绎了一场别开生面的开学第一课,感受颇多。”

文艺学教研室的时宏宇老师为汉语1801-02班的学生讲授了《美学》课程。时老师运用QQ群课堂进行线上授课,她讲道:“课件、视频都能播放,在线语音和在线视频还比较流畅,教学效果较好。”

编辑出版学教研室颜建真老师为编辑1701班的学生讲授了《国学原典选讲》课程。颜老师讲:“感谢学校和学院的提前部署,让师生在正式开课前就对授课软件就有了充分了解。今天的授课,虽然因为网络原因,雨课堂未能登录成功,但我及时在QQ群发布息,改用‘腾讯会议’进行授课。‘腾讯会议’可以共享屏幕,‘雨课堂’设置的题目也可以派上用场,让学生在‘腾讯会议’聊天对话框中发送答案,起到了比较好的互动效果。”

广播电视学教研室丁捷老师为广电1801-02班的学生讲授了《新闻心理学》课程,丁老师讲:“这次网络授课,总体效果比较理想,学生反应比较积极,但是在授课过程中网络有时会卡。”

汉语国际教育教研室蒋莹老师为汉教1701-02班的学生讲授了《跨文化交际》课程。蒋老师讲:“我使用了腾讯课堂这个软件,基本上没有什么问题,教学效果良好。但是因为网络原因,偶尔会有卡顿,比如学生回答问题非常积极,导致评论区消息过多,因此教师的评论区会卡,随后采取了在QQ群里回答问题的方式,但并不影响整体教学效果。”

写作教研室谷瑞丽老师为汉语1703-04班的学生讲授了《学科教育学》课程。谷老师使用QQ视频直播进行线上授课,虽然因为网络原因,会造成画面暂时中断,但通过及时调整视频设备,恢复并完成线上教学。谷老师讲:“今天用QQ群上课比试课效果好,因为后来做了一些改进,包括不用外用喇叭(会在播放视频音频时产生共鸣音)而用耳机,也包括播视频和上课分别选用混音和麦克风,课堂上的声音清晰了。”

此外,本学期学院还开设有公共课程《大学写作》,面向全校23个教学班,涉及授课教师17位,学生近4000余人。该课程自2018年12月,即在课程负责人夏秀教授的带领下,按照调教小说
在线课程建设立项要求和与智慧树平台的课程建设合同,进行了课程的录制及后期制作工作,截止2019年5月,课程建设工作全部完成,课程内容完整,考核方式明确规范。经过一个学期的试运行,学生反应较好。在本学期正式开课之前,夏秀教授通过QQ群对授课教师进行了细致的培训与指导,统一教学任务与考核要求,确保线上教学质量。参与第一天《大学写作》授课的教师宋晓英、王国伟、孙谦,都按照操作流程规范线上教学,与学生积极互动,并督导学生的学习进度。


在调教小说
线上教学开展的过程中,多数教师,特别是青年教师都选择了“雨课堂”“学习通”等前沿性智慧教学软件。为了防止在实际教学中出现网络拥堵等现象的发生,教师们都及时做好各种预案,并将自己的教学经验与体会在第一时间与学院的教师分享。

为进一步保障学院教学工作有序开展,确保教学质量,学院在开学前即成立了以院长张兵为组长、分管教学工作院长助理鲁毅为副组长的在线教学督导团队,根据前期制定的《学院教学督导实施细则》,对授课教师的在线授课内容及规范进行督导。开学第一天,督导员鲁毅听取了广告学教研室刘水清的《广告媒体研究》、督导员张小平老师听取了汉语国际教育教研室张珺华老师的《文学概论》、督导员王蓓老师听取了文艺学教研室时宏宇老师的《美学》。



调教小说
各专业学生也积极做好线上学习的准备工作,保持网络畅通,按时上课签到。在授课过程中,积极与主讲教师互动,及时反馈各种听课信息。
下图为编辑出版学专业学生正在上张文老师的《中西文化比较》课程:

下图为广播电视学专业学生正在上丁捷老师的《新闻心理学》课程:

下图为广告学专业的学生正在上刘水清老师的《广告媒体研究》课程与孙佳祺老师的《非线性编辑》课程:

下图为汉语国际教育专业的学生正在上蒋莹老师的《跨文化交际》课程与郑歆老师的《外国文化史》课程:

下图为汉语言文学专业的学生正在上高龙奎老师的《古代汉语》课程及公共课《大学英语》:


据统计,本学期调教小说
共开设线上课程109门,涉及授课教师67位。在学院的精心组织下,所有课程均建设有授课QQ或微信群,保证师生沟通交流顺畅,所有课程在正式线上授课前已全部试运行。接下来,学院将进一步加强调研、细化管理,做好为师生的服务,做好对线上教学突发情况的应对准备,确保本科教学工作更加有序地开展。